2025职场人工作生活满意度报告-智联研究院-202512.pdf

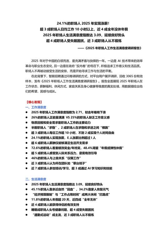
《2025年职场人工作生活满意度调研报告》由智联招聘发布,通过对3065份有效样本的分析,全面揭示了职场人在AI技术革命与“反内卷”背景下的生存现状。报告核心内容总结如下:
### 一、 工作满意度:求稳为主,积极拥抱AI
1. **满意度指数:** 2025年职场人工作满意度指数为2.71,较去年略有下滑。其中,学习成长满意度最高(2.95),反映出职场人在技术变革面前积极自救;而工作状态满意度最低(2.42)。
2. **工作动力与策略:** “物质回报”(53.8%)和“安全需求”(44.2%)是核心驱动力。在不确定性下,54.1%的职场人选择“求稳”策略,优先保住岗位而非谋求晋升。
3. **薪酬与时长:** 仅24.1%的人实现涨薪(E人涨薪比例高于I人),超6成职场人薪酬仅能满足基本生活。加班现象依然严重,超3成职场人日均工作超10小时,比2024年有所上升。
4. **职场关系:** 关系趋于疏离,46%的人与上级保持“仅限工作”的距离;超5成职场人感到人际压力,29%的人认为所在团队像“草台班子”,存在扯皮甩锅现象。
5. **技能进化:** 近7成职场人参加过培训,超3成已开始利用AI工具进行个性化学习,标志着职场进入“自主+高效”的进化时代。
### 二、 生活满意度:延续良好势头,健康挑战严峻
1. **满意度指数:** 生活满意度指数为3.09,表现优于工作。家庭生活满意度(3.25)是幸福感的坚实基础。
2. **回血方式:** “亲近自然”(45.1%)和“家人陪伴”(34.2%)是缓解压力的首选。但“经济预算”和“时间占用”仍是提升休闲质量的两大障碍。
3. **休假情况:** 呈现两极分化,11.8%的人年假超20天,但近4成职场人“全年无休”。
4. **健康问题:** 睡眠问题(42.3%)是头号健康杀手,其次是颈椎/腰椎问题。“久坐”被公认为职场“健康第一杀手”。近3成职场人从不锻炼,而“通勤式运动”正成为主流。
5. **心理状态:** 54.9%的职场人受焦虑烦躁困扰,仅18.2%无情绪压力。最大的压力源来自“职业发展焦虑”和“工作氛围压抑”。面对负面情绪,职场人更倾向于通过倾诉(36%)和正念冥想(30.1%)理性应对。
### 三、 总结与展望
2025年的职场人不再是被动接受者,而是在职业发展与身心健康之间寻找动态平衡。对于企业而言,人才策略需从“管理者”向“赋能者”转变,通过更有温度的关怀和价值平台来赢得人心。职场人则通过持续学习和主动管理精力,在守护身心的同时追求职业意义。
相关报告
-
1.3 MB 20页 “好工作”新标准:2025职场价值感调研报告-智联研究院-202512.pdf
-
1012.88 KB 34页 服务业小店店主生活和工作洞察报告-美团研究院-202012.pdf
-
1.29 MB 20页 职场人机共生演进情况调研报告-智联研究院-202509.pdf
-
8.93 MB 32页 北京城市生活圈监测报告(2025)-BDRx北京大学x清华大学-202512.pdf
-
8.94 MB 44页 2025年中国职场幸福生态研究——商业福利趋势洞察报告-绘幸福-202512.pdf
-
1.8 MB 40页 2025雇佣关系趋势报告-智联研究院-202512.pdf
-
2.65 MB 20页 人形机器人生态报告2025-上海财经大学-202512.pdf
-
1.99 MB 20页 2025中国新型储能产业人才报告-智联招聘-202512.pdf
-
10.44 MB 65页 中国精锐人群生活方式洞察报告(2025年版)-腾讯营销洞察-202511.pdf
-
14.9 MB 51页 2025年轻人B站智能生活家趋势报告-哔哩哔哩-202510.pdf
-
3.36 MB 20页 2025新中产健康生活趋势报告-DT研究院-202510.pdf
-
3.22 MB 60页 长三角中心区城市数字人才引力指数报告-智联研究院-202509.pdf
-
938.66 KB 16页 2025职场人亚健康情况调研报告-智联研究院-202507.pdf
-
3.66 MB 30页 2025年轻人生活方式洞察报告:折叠时代的价值突围-海惟智库-202506.pdf
-
710.74 KB 10页 2025职场人加班情况调研报告-智联研究院-202506.pdf
-
890.04 KB 52页 斯坦福大学:2030年的人工智能与生活 2025-06-06.pdf