2021Q1中高端人才市场春招跳槽数据报告-猎聘.pdf

这份2021年Q1中高端人才市场春招跳槽数据报告由猎聘发布,旨在分析该季度人才流动情况,为招聘方和求职者提供参考。
核心发现包括:
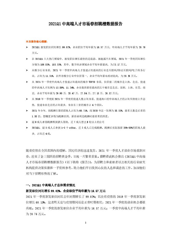
* 新发职位同比增长99.02%,企业职位平均年薪为16.57万元,中高端人才平均年薪为20.76万元。
* 旅游和新能源汽车领域的新发职位增长最快,数字经济领域企业平均年薪最高(23.17万元)。
* 互联网/移动互联网/电子商务行业是中高端人才投递占比最高的行业。
* 上海和北京是中高端人才投递占比最高的城市,北京的企业平均年薪最高(29.90万元)。
* 投递海口的中高端人才占比呈持续上升趋势,来自北京的投递占比最多。
* 超过六成职场人有跳槽打算,想赚更多钱是主要原因,薪资福利是跳槽时最看重的因素。
* 超过九成职场人希望跳槽得到猎头帮助,近七成想去B轮以上的公司。
* 超过五成职场人已拿到1-3个offer,近两成已完成跳槽,跳槽后实际涨薪20%-30%的职场人最多。
报告还分析了热门领域的人才需求,如新能源汽车、旅游、数字经济等,以及职场人跳槽的意愿、原因、对猎头的看法以及跳槽后的薪资变化等。总而言之,2021年Q1的人才市场呈现一片繁荣景象,求职者和招聘方都表现出积极的态度。
相关报告
-
4.41 MB 58页 2026中国人才市场招聘趋势报告-KOS高奥士国际-202603.pdf
-
1.47 MB 11页 2024第一季度一线及新一线城市数字科技人才跳槽调查报告-拉勾招聘-202403.pdf
-
1.84 MB 17页 2023引人才促就业:中国城市大数据分析报告-智联招聘-202312.pdf
-
30.15 MB 89页 2023中国人才市场招聘趋势报告-KOS高奥士-202302.pdf
-
906.87 KB 15页 2019 年中国AI+大数据人才就业趋势报告-猎聘 -201909.pdf
-
5.09 MB 38页 互联网行业中高端人才招聘报告-e成科技研究院-201809.pdf
-
2.46 MB 16页 2026春季职场人跳槽情况调查报告-智联招聘-202604.pdf
-
5.24 MB 31页 2024年Q4中高端男装电商数据复盘报告.pdf
-
1.25 MB 13页 2025年春季职场人跳槽情况调查报告-智联招聘-202503.pdf
-
7.96 MB 31页 2025年中高端女装_衬衫单品多平台数据前瞻报告.pdf
-
3.73 MB 48页 2024上市央国企数智化进程中人才就业趋势报告-猎聘-202409.pdf
-
18.86 MB 58页 2024年中国数据岗位招聘研究报告-深高金-202407.pdf
-
5.96 MB 76页 2024年互联网行业人才发展趋势报告-猎聘大数据研究院-202405.pdf
-
2.98 MB 38页 2024智能制造关键数字技术人才供需数据报告-猎聘-202404.pdf
-
1.34 MB 12页 2023年双11电商领域人才洞察报告-拉勾招聘大数据研究院-202311.pdf
-
14.09 MB 40页 2023春招人才迁徙报告-脉脉高聘-202306.pdf
-
9.85 MB 32页 2023新能源汽车中高端人才趋势洞察报告-脉脉-202304.pdf
-
6.05 MB 86页 2023第一季度中国数字科技人才流动报告-拉勾招聘-202303.pdf
-
5.94 MB 50页 中国高端美妆市场数字化趋势洞察报告(2022年版)-腾讯营销洞察xBCG-202212.pdf
-
1.68 MB 38页 2021中国成人教育市场及用户洞察报告-巨量算数x创业邦-202106.pdf